日期:2026-01-20 15:31:18 来源: IT猫扑网整理
去中心化金融(DeFi)是利用区块链技术构建的开放式金融生态,旨在以代码和智能合约取代传统金融中介。“购买DeFi”具有双重含义:一是直接投资UNI、AAVE等核心协议的治理代币,成为生态共建者;二是将资产存入相关协议,通过提供流动性或借贷等方式主动赚取收益,深度参与其中。

DeFi,即“去中心化金融”,是指在公共区块链(如以太坊)上构建的一系列金融应用和服务的统称。其核心理念是创建一个开放、透明、可互操作的金融系统,任何拥有互联网连接的人都可以自由访问,而无需经过银行、券商或保险公司等中心化机构的审批和中介。
从本质上理解,DeFi 并非指某个特定的代币或商品,而是指一种金融生态。在这个生态中,借贷、交易、衍生品、保险等传统金融功能,全部通过智能合约(一种自动执行的代码)来实现。智能合约部署在区块链上,其规则对所有人公开且不可篡改,从而消除了对中心化机构的信任依赖。
想象一下,用户可以在一个全球性的开放市场中存入加密货币资产赚取利息,这个过程就像将现金存入一个由代码托管的“透明储蓄罐”,利率由市场供需实时决定,而非银行单方面设定。或者,用户可以使用自己的加密资产作为抵押品,瞬间从全球资金池中获得贷款,无需信用检查或繁琐的文书工作。这正是DeFi正在实现的场景。
这一运动的优势是多维且颠覆性的。首先,它实现了真正的金融普惠,对全球无银行账户人群开放。其次,它带来了一定的透明性,所有交易和合约资金流动均在链上公开可查。再次,它赋予了用户对资产的完全控制权,私钥即控制权。最后,它通过可组合性(即不同DeFi协议可以像乐高积木一样相互连接和调用)催生了如流动性挖矿、闪电贷等传统世界难以想象的金融创新产品。

币圈可以购买defi,但需要明确购买的对象。
1.购买DeFi协议的原生治理代币
这是最直接的方式。大多数成功的DeFi协议(如去中心化交易所Uniswap、借贷协议Aave、合成资产平台Synthetix等)都会发行自己的原生代币,例如UNI、AAVE、SNX等。持有这些代币通常意味着:
治理权:持有者可以参与协议的治理投票,共同决定协议的关键参数调整、费用分配、新功能开发等未来方向。
经济激励:部分代币享有协议收入的分红,或通过质押(锁定)代币来获得额外奖励。
实用性:某些原生代币是使用该协议服务的“燃料”或凭证。
因此,当用户购买UNI时,本质上是在投资Uniswap这个DeFi协议的发展前景和其生态价值,成为了该去中心化组织的“股东”之一。
2.使用资产参与DeFi协议,获取收益
这是一种更深层次的“购买”或“投资”DeFi的方式。用户不是购买某个特定的代币,而是将自己已有的加密资产(如ETH、USDC稳定币等)存入或使用到DeFi协议中,以赚取收益。这更像是参与一场金融活动,而非简单的买卖。例如:
提供流动性:将资产存入去中心化交易所的流动性池,成为做市商,从而赚取交易手续费分成。
参与借贷:将资产存入借贷协议赚取存款利息,或借出资产进行杠杆投资。
参与质押与挖矿:将代币质押在特定的协议中,以获取新代币作为奖励(即流动性挖矿)。
在这个过程中,用户“购买”的是DeFi服务所提供的收益机会,其回报以利息、手续费或新代币的形式体现。

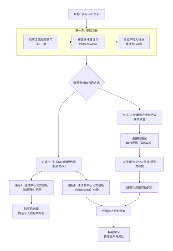
1.基础准备
获取加密资产:用户需要先拥有一些主流加密货币,如以太坊(ETH),或与美元挂钩的稳定币(如USDC、USDT)。这可以通过欧意等中心化交易所用法币购买获得。
安装非托管钱包:用户可以使用如Huli钱包、Trust Wallet等浏览器插件或手机钱包,需要安全备份好自己助记词,这是资产的唯一控制凭证,不可泄露给他人。
准备Gas费:在以太坊等网络上进行任何操作(转账、交易、与合约交互)都需要支付网络手续费,称为“Gas费”,必须以该网络原生代币(如ETH)支付。请确认钱包中有少量ETH以备不时之需。
2.选择并执行购买或参与方式
购买治理代币:
中心化交易所:对于UNI、AAVE等主流DeFi代币,最简单的方式是在欧意、币某安等大型交易所的现货市场直接购买。优点是操作简单,流动性好。
去中心化交易所:对于更多长尾DeFi代币,用户需要使用Uniswap、SushiSwap等DEX。用户需要访问其官网 -> 连接钱包 -> 选择想要交换的代币对(例如用ETH兑换DeFi代币)-> 确认汇率和Gas费用 -> 签署交易。整个过程资产都在你的钱包控制下。
使用资产参与协议:
选择协议:根据自己的目标(如想赚取稳定利息,可选择Aave或Compound;想提供流动性,可选择Uniswap或Curve)。
连接钱包:访问该协议的官方网站,点击“连接钱包”,选择使用的钱包类型并授权。
执行操作:以在Aave存款为例,在存款界面选择想存入的资产(如USDC),输入金额,确认存款。之后,用户可以开始实时累积利息,并可能获得协议奖励代币。
3.风险提示与安全准则
智能合约风险:协议由代码构成,可能存在未被发现的漏洞,导致资金被黑客盗取。应优先选择经过多家知名审计公司审计、且运行时间较长的成熟协议。
市场与清算风险:在借贷协议中,如果抵押品价值大幅下跌,可能会被自动清算以偿还贷款,造成损失。
Gas费波动风险:网络拥堵时,交易手续费可能异常高昂,侵蚀利润。
欺诈与钓鱼风险:警惕仿冒的协议网站和虚假客服。永远通过官方渠道访问链接,切勿点击陌生人发送的链接或泄露私钥助记词。
1.注册账户
用户可以在欧意官网直接进行注册,打开官网链接,在页面的右上方有注册按钮,点击“注册”。

用户依据自身实际居住情况,从选项中准确选择所在居住地。
同时,仔细阅读并勾选同意相关服务条款、风险与合规披露以及隐私政策声明,确认无误后点击“下一步”以继续后续操作。

输入邮箱地址与邮箱验证码,确认邮箱地址属于本人。


交易所要求双重验证,需要用户绑定手机号并进行验证。


按照交易所要求设置强密码,且做好密码保管。

2.账户登录
根据注册时使用的手机号、邮箱/子账户等方式进行填写登录,点击下一步。

将设置好的密码进行填写,点击登录就可以进入交易所主页面,开始使用交易所的功能。

3.身份认证
在【用户中心】选择【身份认证】,保障交易的安全性。需注意视频认证须在app中完成。

完成身份认证之后,为进一步保障自身账户的安全性,用户还需完成【安全中心】的安全设置。

4.购买USDT
快捷交易:


C2C交易:


5.资金划转
新用户需要将USDT从资金账户转移到交易账户,以便于用于现货交易与合约交易等。


6.现货交易


7.提币至钱包




DeFi为用户开辟了参与下一代金融建设的直接通道,无论是通过持有治理代币分享协议成长红利,还是通过使用协议服务获取市场收益,都体现了去中心化理念的实践价值。然而,这一前沿领域风险明显:智能合约漏洞可能导致资金损失,抵押借贷存在市场波动引发的清算风险,高昂且不稳定的网络手续费会侵蚀利润,同时还需时刻防范钓鱼网站和欺诈项目。用户需从理解基础原理开始,优先选择经过严格审计的成熟协议,并仅用可承受损失的闲散资金进行谨慎实践。
相关文章
相关下载
xbit安卓版2025正式版 Web372.00 KBv1.1.4
下载xbit苹果版2026正式版 Web372.67 MBv1.1.4
下载币安app安卓版 Web348.00 MBV2.98.6
下载OKX交易所官网app2025最新版 Web3328.00 MBv6.126.0
下载gate.io最新版本免费版 Web3796.50 MBv7.10.1
下载bybit交易所最新版 Web3210.00 MBv5.0.5
下载抹茶平台官方app最新版 Web3235.70 MBv6.15.0
下载安币交易所app官方版 Web3700.00 MBv2.99.2
下载网友评论